Optimisez la traçabilité intégrale de vos produits. traçabilité intégrale au niveau de l'article pour optimiser vos opérations commerciales. nouveaux services pour augmenter la valeur de vos produits




Dans le marché transparent d'aujourd'hui, connaître le parcours de votre produit n'est pas une option—c'est essentiel. Notre solution de traçabilité PNP cartographie chaque étape de votre chaîne d'approvisionnement, transformant la complexité en avantage concurrentiel.
La traçabilité est la capacité de suivre et de vérifier le parcours complet d'un produit et de ses composants à travers chaque étape de production, de l'approvisionnement en matières premières jusqu'à la livraison finale. Pour le Passeport Numérique de Produit, la traçabilité ne concerne pas seulement la logistique—il s'agit de prouver l'authenticité, la durabilité et la production éthique à chaque point de contact.
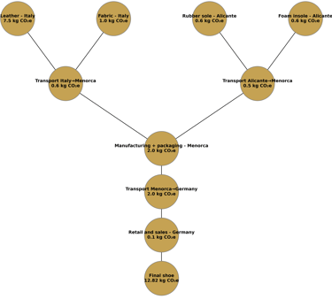
Le Passeport Numérique de Produit exige des données d'empreinte carbone précises et vérifiables pour chaque produit. Ce n'est pas simplement une case à cocher réglementaire—c'est la métrique la plus puissante pour démontrer votre engagement environnemental et guider votre stratégie de décarbonisation.
BiniLabs + Ineditinnova :
Intelligence carbone complète Nous nous sommes associés à Ineditinnova, un cabinet de conseil environnemental de premier plan spécialisé dans l'Analyse du Cycle de Vie (ACV) et le calcul de l'empreinte carbone, pour fournir des données carbone scientifiquement rigoureuses et conformes au PNP pour vos produits.
"Chaque produit avec une histoire":
transparence totale de la matière première jusqu'à votre main.
Sans données carbone précises, votre PNP est incomplet et non conforme


