Optimice la trazabilidad integral de sus productos, trazabilidad a del artículo para optimizar sus operaciones comerciales y nuevos servicios para aumentar el valor de sus productos.


Cada producto con historia:
Transparencia total desde la materia prima hasta su reciclage.


En el mercado transparente actual, conocer la información de tu producto no es opcional: es esencial. Nuestra solución de trazabilidad DPP mapea cada paso de tu cadena de suministro, convirtiendo la complejidad en una ventaja competitiva.
La trazabilidad es la capacidad de rastrear y verificar el recorrido completo de un producto y sus componentes a lo largo de todas las etapas de producción, desde el origen de las materias primas hasta la entrega final. En el caso del Pasaporte Digital de Producto (DPP), la trazabilidad no se trata solo de logística, sino de demostrar autenticidad, sostenibilidad y producción ética en cada punto de contacto
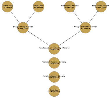
El Pasaporte Digital de Producto (DPP) requiere datos precisos y verificables de la huella de carbono para cada producto.Esto no es solo un requisito normativo, sino la métrica más poderosa para demostrar tu compromiso ambiental y guiar tu estrategia de descarbonización.
Sin datos precisos de huella de carbono, tu Pasaporte Digital de Producto (DPP) está incompleto y no cumple con la normativa.
BiniLabs + Ineditinnova: Huella de Carbono Completa
Trabajamos con Ineditinnova, una consultoría ambiental líder especializada en Evaluación del Ciclo de Vida (LCA) y cálculo de la huella de carbono, para ofrecer datos de carbono científicamente rigurosos y compatibles con el DPP para tus productos.


